Hello people. I would like to share a project I've been working on for awhile. Its going to be an air cannon designed as an artillery gun for paintball games.
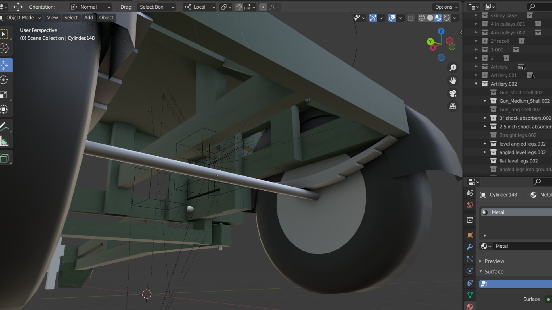
Below are some 3D images I've done of the final vision (I do 3d modeling). Its going to shoot groups of water balloons at the opposing team. It will fire indirectly operating behind the frontline.
The barrel will be 10 ft 4 inches. I plan on shooting 12 or more 6 ounce water balloons at once. I have been able to shoot 12 6 ounce balloons around 160 yards at 100 psi with a prototype.
I made a facebook page where I post updates
https://www.facebook.com/MechanizedPaintball
Here is the first prototype.
Short video firing 8 balloons. The gun in the video is a 3'' barrel.
The gun will be breach loading and use shells filled with water balloons. There will also be a recoil system helping the gun absorb the shots and make a really cool effect. There will be pulleys for the operator to aim the gun. I am designing it to quickly refill its air chamber, making it able to reload fast and get more balloons down range. It will require an artillery crew and everything just like a real one.
Right now I'm in the process of building a 2nd prototype that will basically be a mini version of the final one. With so many new systems and devices its best to build a small one first.
I really like the idea of building bigger guns, tanks, and equipment for paintball games. Hopefully this project will be a success and I can build more ideas.
Paintball Artillery Gun
- mark.f
- Sergeant Major 4


- Posts: 3643
- Joined: Sat May 06, 2006 11:18 am
- Location: The Big Steezy
- Has thanked: 58 times
- Been thanked: 62 times
- Contact:
Neat! We need a few more details on how it works, it looks like there's 3 sprinkler valves and the chamber can't be the whole length of that bottom pipe (or could it?).
Only suggestion I have is to pneumatically pilot the three valves instead of electronically. You can hear the diaphragm "honking" towards the end of the shot so you're probably not getting as much flow as you could if the valves were opening completely and staying open.
Only suggestion I have is to pneumatically pilot the three valves instead of electronically. You can hear the diaphragm "honking" towards the end of the shot so you're probably not getting as much flow as you could if the valves were opening completely and staying open.
-
Luke31
- Private 3


- Posts: 44
- Joined: Thu Jul 18, 2019 12:00 am
- Has thanked: 7 times
- Been thanked: 10 times
I plan on using a simple ball valve for the final design. I'm going back and fourth between a 1'' ball valve and 2'' ball valve. I did a couple test and they appeared to have performed the same. The 1'' is much easier to to open so I am leaning toward that.mark.f wrote: Sat Jun 12, 2021 12:36 pm Neat! We need a few more details on how it works, it looks like there's 3 sprinkler valves and the chamber can't be the whole length of that bottom pipe (or could it?).
Only suggestion I have is to pneumatically pilot the three valves instead of electronically. You can hear the diaphragm "honking" towards the end of the shot so you're probably not getting as much flow as you could if the valves were opening completely and staying open.
- mark.f
- Sergeant Major 4


- Posts: 3643
- Joined: Sat May 06, 2006 11:18 am
- Location: The Big Steezy
- Has thanked: 58 times
- Been thanked: 62 times
- Contact:
You could also spring-load them or even just add a larger handle to the valve as well. I think with a few bucks worth of tubing/fittings, and a small 1/4" ball valve, you could really make those three sprinkler valves work a lot better as well though, all depends on what you want to do.
-
Luke31
- Private 3


- Posts: 44
- Joined: Thu Jul 18, 2019 12:00 am
- Has thanked: 7 times
- Been thanked: 10 times
Here's some pictures of the 2nd prototype. Its a 1 1/4 inch barrel that allows a 2ft shell to be loaded. I built two different breach loading mechanisms I thought could work. The first is a screw in breach that has the air enter from the bottom. The 2nd is a cam lock where the air enters directly from behind via a hose.
I need to decide which design to go for. I would like to get some opinions.
As far as cool factor, the screw in system wins IMO. It feels pretty fun to use. The breach has to be screwed out via using handles on the back that act as a crank, then pulled out and pushed aside to load the shell in. Once the shell is in, do the motion again in reverse to ready the shot. It feels like your using a real gun. I could see the whole movement being invigorating when your with a team of people doing rapid firing on enemy positions.
Here is the video where I got the idea.
The cam lock system seems more practical. The screw in system requires the air to enter from the side or bottom rather than directly behind. Requiring special shells to be made that has slits in them in order to let the air through in those directions. The slit also takes up real estate on the shell, leaving less room for balloons. The shell and possibly the gun would have to be a bit longer in order to have the same amount of balloons you could get with the cam lock design.
I need to decide which design to go for. I would like to get some opinions.
As far as cool factor, the screw in system wins IMO. It feels pretty fun to use. The breach has to be screwed out via using handles on the back that act as a crank, then pulled out and pushed aside to load the shell in. Once the shell is in, do the motion again in reverse to ready the shot. It feels like your using a real gun. I could see the whole movement being invigorating when your with a team of people doing rapid firing on enemy positions.
Here is the video where I got the idea.
The cam lock system seems more practical. The screw in system requires the air to enter from the side or bottom rather than directly behind. Requiring special shells to be made that has slits in them in order to let the air through in those directions. The slit also takes up real estate on the shell, leaving less room for balloons. The shell and possibly the gun would have to be a bit longer in order to have the same amount of balloons you could get with the cam lock design.
- mark.f
- Sergeant Major 4


- Posts: 3643
- Joined: Sat May 06, 2006 11:18 am
- Location: The Big Steezy
- Has thanked: 58 times
- Been thanked: 62 times
- Contact:
Just as a matter of opinion: cam locks all day every day.
In a mounted configuration like yours screw breech works well enough, but any usage where the barrel is free to move in any other axis than forward/backwards (and rotating) they become very annoying.
-
Luke31
- Private 3


- Posts: 44
- Joined: Thu Jul 18, 2019 12:00 am
- Has thanked: 7 times
- Been thanked: 10 times
Working out the dimensions of the carriage. Such as ground clearance, legs, and more. Lots of rethinking of how all of the systems will work. Finally found a ball bearing platform for the horizontal movement so I don't have to rely on a wheels. Figuring out all the math and loose end of the pulley system that will be used to control the gun.
I started thinking about how gun laying will work. Indirect aiming can get very complicated, but for now I plan on having a spotter find targets on the field and simply text the gunner a marker on google maps. He will then aim the gun towards that direction using the compass functionality within the app. Then measure out the distance with the measuring tool in the app and use a firing table for the vertical movement.
I started thinking about how gun laying will work. Indirect aiming can get very complicated, but for now I plan on having a spotter find targets on the field and simply text the gunner a marker on google maps. He will then aim the gun towards that direction using the compass functionality within the app. Then measure out the distance with the measuring tool in the app and use a firing table for the vertical movement.
- mark.f
- Sergeant Major 4


- Posts: 3643
- Joined: Sat May 06, 2006 11:18 am
- Location: The Big Steezy
- Has thanked: 58 times
- Been thanked: 62 times
- Contact:
It might be worth giving this a read, or at least a quick skim: FM 3-22.90.
Not too familiar with mortars myself, as the only time I got to watch a team they fired a total of two flares.
Not too familiar with mortars myself, as the only time I got to watch a team they fired a total of two flares.
-
Luke31
- Private 3


- Posts: 44
- Joined: Thu Jul 18, 2019 12:00 am
- Has thanked: 7 times
- Been thanked: 10 times
I'm continuing to flesh out all the details. Double checking all the proportions to make sure its turnout out the way I want it to look and feel.
I started thinking about the possibility of towing this like a trailer. I made some provisions for a leaf spring and a tire fender. There's alot of other things to work on and its quite a process making something street legal like tail lights, etc. I would like to eventually.
I started thinking about the possibility of towing this like a trailer. I made some provisions for a leaf spring and a tire fender. There's alot of other things to work on and its quite a process making something street legal like tail lights, etc. I would like to eventually.
-
Luke31
- Private 3


- Posts: 44
- Joined: Thu Jul 18, 2019 12:00 am
- Has thanked: 7 times
- Been thanked: 10 times
I got to physical work again on the prototype gun. I'm starting with the gun and building down from there. I built the platform the gun will sit on and hooked up the recoil system. The gun sits on a small platform that is connected to the base using drawer sliders.
You can also see the breach loading and shell design system in action as well in the video.
You can also see the breach loading and shell design system in action as well in the video.
-
iknowmy3tables
- Staff Sergeant


- Posts: 1596
- Joined: Fri Dec 15, 2006 3:57 pm
- Location: maryland
- Has thanked: 3 times
- Been thanked: 9 times
Glad you got a garage to keep it in, thermal cycling of the seasons wrecked a some of the more complicated PVC cannons I stored in sheds
-
Luke31
- Private 3


- Posts: 44
- Joined: Thu Jul 18, 2019 12:00 am
- Has thanked: 7 times
- Been thanked: 10 times
I decided to take a break from the artillery gun in order to build a mortar. I wanted something that I could finish sooner so I could test out my ideas in a paintball match. Hopefully the mortar will prove to be effective, so finishing the bigger gun makes sense.
Create an account or sign in to join the discussion
You need to be a member in order to post a reply
Create an account
Not a member? register to join our community
Members can start their own topics & subscribe to topics
It’s free and only takes a minute
Sign in
-
- Similar Topics
- Replies
- Views
- Last post
-
- 22 Replies
- 9704 Views
-
Last post by Hubb
-
- 15 Replies
- 5710 Views
-
Last post by iPaintball
-
- 11 Replies
- 4166 Views
-
Last post by killagorrila99
-
- 12 Replies
- 3258 Views
-
Last post by jackssmirkingrevenge
-
- 87 Replies
- 25918 Views
-
Last post by iknowmy3tables
