Hi Guys,
I#m planning to make a multishot gun.
I have some troubles thinking of a proper design.
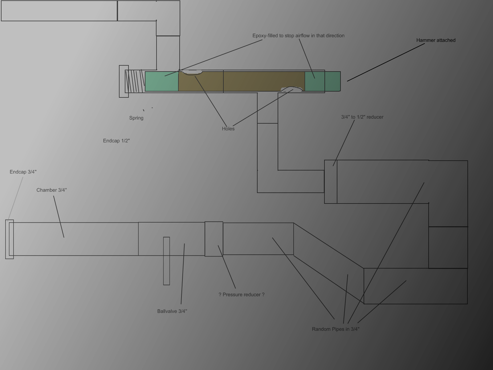
So in the picture attached, I have to main concerns.
First, the detachable chamber shall allow prefilled chambers to be attached in order to get more air to take with you in a backpack or so.
But The main problem is the trigger. Do you think that one could work? I dont plan to make it very highpower, only about 200 PSI in the output and something like 400 PSI on th chamber. (Does anyone have good plans for a homemade pump for even higher preesures?) I could also switch the mechanism intop the opposite direction and make it just pulled back with my finger.
Just so far, THNX to all and please help me with comments.
Multishot
- Gun Freak
- Lieutenant 5

- Posts: 4971
- Joined: Mon Jan 25, 2010 4:38 pm
- Location: Florida
- Been thanked: 8 times
If that is PVC, you won't be using 200 psi.
And there are MUCH better ways to get more than one shot.
And there are MUCH better ways to get more than one shot.
OG Anti-Hybrid
One man's trash is a true Spudder's treasure!
Golf Ball Cannon "Superna" ■ M16 BBMG ■ Pengun ■ Hammer Valve Airsoft Sniper ■ High Pressure .22 Coax
Holy Shat!
One man's trash is a true Spudder's treasure!
Golf Ball Cannon "Superna" ■ M16 BBMG ■ Pengun ■ Hammer Valve Airsoft Sniper ■ High Pressure .22 Coax
Holy Shat!
He didn't say anything about using PVC. And, how about linking him to some of those better designs rather than just implying they are out there...Gun Freak wrote:If that is PVC, you won't be using 200 psi.
And there are MUCH better ways to get more than one shot.
@ GuyFromAvalon: When you say multishot, are you meaning semi auto or full auto? Or are you referring to multiple shots from one chamber fill? Whichever is the choice, Gun Freak is right in that there are better designs available.
But I like your style. Try to simplify the design a little bit. The current may just prove a little too difficult to begin with.
For semi auto, a spool valve will probably be a better choice. For full auto, well then you got to decide on the ammo. For multiple shots from one tank, again, a spool valve comes to mind. Check out the QDV. It is a spool valve designed after one of our members here and, with some tweaking, should fit your needs just right.
-
GuyFromAvalon
- Private

- Posts: 6
- Joined: Thu Mar 25, 2010 7:21 am
Ok,
First thanks and sorry for not giving more details. I worked on that post for about 10 minutes, klicked submit and all was lost
don't now how. Anyway, I was so annoyed I just typed this thing here, without much plan
I intend to use all metal, steel for the chamber, everything else in copper. I don't know exactly what the fittings are made of, but they are somewhat "golden" painted. Steel? I don't know.
@Hubb:
To the details: I only want semi-Auto, never liked the full auto ones very much. to air consuming, and nothing has as much style as a boltaction or pumpgun mechanism
I somewhere read about a QDV, will try to find it again.
I don't exactly understandd what you mean by "multiple shots from one chamber fill". Somethingg like a shotgun shell with many small bullets? That isn't a Problem I think.
Again, thanks for your answer Hubb, helped me quite alot.
EDIT: Somehow the vid that shall show the QDVs mechanism stops after 2 minutes
Could someone give me a small diagramm? Meanwhile I'll search for other explanations.
First thanks and sorry for not giving more details. I worked on that post for about 10 minutes, klicked submit and all was lost
@Hubb:
To the details: I only want semi-Auto, never liked the full auto ones very much. to air consuming, and nothing has as much style as a boltaction or pumpgun mechanism
I don't exactly understandd what you mean by "multiple shots from one chamber fill". Somethingg like a shotgun shell with many small bullets? That isn't a Problem I think.
Again, thanks for your answer Hubb, helped me quite alot.
EDIT: Somehow the vid that shall show the QDVs mechanism stops after 2 minutes
- POLAND_SPUD
- Captain

- Posts: 5402
- Joined: Sat Oct 13, 2007 4:43 pm
- Been thanked: 1 time
well you can build something similar to this
http://www.spudfiles.com/forums/semiaut ... 20259.html
the main advantage of this design is its simplicity I guess... and it's also quite simple to build as it does not require any custom parts but it's based entirely on off the shelf parts (yeah I know that the machined T is custom made but it that it can't be replaced with standard fittings)
have a look at the animation I created there if you don't know how it works
http://www.spudfiles.com/forums/semiaut ... 20259.html
the main advantage of this design is its simplicity I guess... and it's also quite simple to build as it does not require any custom parts but it's based entirely on off the shelf parts (yeah I know that the machined T is custom made but it that it can't be replaced with standard fittings)
have a look at the animation I created there if you don't know how it works
Children are the future
unless we stop them now
unless we stop them now
http://www.spudfiles.com/forums/quick-d ... 17858.html
Now, having the QDV alone will probably not net you semi auto. It will need to be implemented into some additional features.
A while back, clide built a semi auto launcher. It uses a blow forward spool valve. It works, but it may be slightly more complicated as well.

Now, I've used the below type spool valve on a few different builds. I found it somewhere way back when. It's not my design, and I'm not even sure who did design it. But it works by cutting the primary chamber from the secondary chamber, allowing only the secondary chamber to dump. It is very similar to the QDV valve as well as an Automag valve.

My builds, however, were a bit easier to work with. I do not currently have any launchers using this valve design, as they have been long scrapped, but this is the same type of design I have planned to use in a Nerf gun I'm working on.
Now, having the QDV alone will probably not net you semi auto. It will need to be implemented into some additional features.
A while back, clide built a semi auto launcher. It uses a blow forward spool valve. It works, but it may be slightly more complicated as well.

Now, I've used the below type spool valve on a few different builds. I found it somewhere way back when. It's not my design, and I'm not even sure who did design it. But it works by cutting the primary chamber from the secondary chamber, allowing only the secondary chamber to dump. It is very similar to the QDV valve as well as an Automag valve.

My builds, however, were a bit easier to work with. I do not currently have any launchers using this valve design, as they have been long scrapped, but this is the same type of design I have planned to use in a Nerf gun I'm working on.
- POLAND_SPUD
- Captain

- Posts: 5402
- Joined: Sat Oct 13, 2007 4:43 pm
- Been thanked: 1 time
technically it uses two seperate parts:A while back, clide built a semi auto launcher. It uses a blow forward spool valve. It works, but it may be slightly more complicated as well
a 3 way spool valve and a blow forward bolt
I know you probably meant that but the way you worded it makes it sound more obscure than it really is
But I am aware of the fact that you can combine the loading mech and the valve (spool) into one part
Children are the future
unless we stop them now
unless we stop them now
-
GuyFromAvalon
- Private

- Posts: 6
- Joined: Thu Mar 25, 2010 7:21 am
Ok thanks Hubb,
I will try to build your Second one with the
second chamber build As à coaxial ànd the first
with an elbow below, staying with my design of the detachable
chamber. I will try to Finish that soon ànd Upload pictures.
I will try to build your Second one with the
second chamber build As à coaxial ànd the first
with an elbow below, staying with my design of the detachable
chamber. I will try to Finish that soon ànd Upload pictures.
- Crna Legija
- First Sergeant 2

- Posts: 2333
- Joined: Sun Jul 20, 2008 5:14 am
- Location: australia
this has to be the easyest way to get semi auto its the same as 3way+qev but all ready built you can put this as the reload mech
the nail gun i used handled 300psi it was and old school cast aluminum one tho, got it for 10 with a compressor a market.
the nail gun i used handled 300psi it was and old school cast aluminum one tho, got it for 10 with a compressor a market.
'' To alcohol... The cause of, and solution to, all of life's problems.”
--Homer Simpson
Add me on ps3: wannafuk, 8/11/11 cant wait
--Homer Simpson
Add me on ps3: wannafuk, 8/11/11 cant wait
Create an account or sign in to join the discussion
You need to be a member in order to post a reply
Create an account
Not a member? register to join our community
Members can start their own topics & subscribe to topics
It’s free and only takes a minute
Sign in
-
- Similar Topics
- Replies
- Views
- Last post
-
- 10 Replies
- 10366 Views
-
Last post by Haniball1337
-
- 7 Replies
- 3505 Views
-
Last post by Goats spudz
-
- 26 Replies
- 18059 Views
-
Last post by irisher
-
- 5 Replies
- 2215 Views
-
Last post by lemming124
-
- 9 Replies
- 3191 Views
-
Last post by wannabie
