As I sat in class today I thought of this design for a air cannon. It's a coax piston cannon with a QEV hooked up so that the chamber side of the QEV is the pilot for the air behind the piston. The exhaust of the QEV (although relatively small in volume) is then sent back into the chamber of the coax. My thoughts with this design would be maximum efficiency from the piston valve (the QEV providing a very rapid exhaust) and added power from the QEV exhausting back into the main coax chamber.
If anyone sees any design flaws or else has any recommendations on improving this design, please chime in.
I have not made this airgun and I do not know if the design is dangerous or not so if you do attempt to build this and are injured by it, I am not responsible
Design in need of input
- jrrdw
- Moderator


- Posts: 6572
- Joined: Wed Nov 16, 2005 5:11 pm
- Location: Maryland
- Has thanked: 39 times
- Been thanked: 22 times
- Contact:
So the tee in your chamber will 1. pressurize you pilot/QEV chamber and the piston wont move or 2. you will vent the main chamber out the QEV or 3. your piston wont move and your chamber will vent out.
I really think 1 is going to be your problem.
I really think 1 is going to be your problem.
- Gun Freak
- Lieutenant 5

- Posts: 4971
- Joined: Mon Jan 25, 2010 4:38 pm
- Location: Florida
- Been thanked: 8 times
Yeah 1, the piston won't seal, and 2, the effective chamber volume is only the pilot volume which by the time it expands and reaches the barrel is nothing.
OG Anti-Hybrid
One man's trash is a true Spudder's treasure!
Golf Ball Cannon "Superna" ■ M16 BBMG ■ Pengun ■ Hammer Valve Airsoft Sniper ■ High Pressure .22 Coax
Holy Shat!
One man's trash is a true Spudder's treasure!
Golf Ball Cannon "Superna" ■ M16 BBMG ■ Pengun ■ Hammer Valve Airsoft Sniper ■ High Pressure .22 Coax
Holy Shat!
-
Goats spudz
- Specialist 4

- Posts: 458
- Joined: Tue Aug 02, 2011 12:31 pm
- Contact:
-
Goats spudz
- Specialist 4

- Posts: 458
- Joined: Tue Aug 02, 2011 12:31 pm
- Contact:
- Gun Freak
- Lieutenant 5

- Posts: 4971
- Joined: Mon Jan 25, 2010 4:38 pm
- Location: Florida
- Been thanked: 8 times
Goat, that is a regular coax. No need to post a crappy diagram
Foilboy, I applaud your innovative intent. We have similar minds
Foilboy, I applaud your innovative intent. We have similar minds
OG Anti-Hybrid
One man's trash is a true Spudder's treasure!
Golf Ball Cannon "Superna" ■ M16 BBMG ■ Pengun ■ Hammer Valve Airsoft Sniper ■ High Pressure .22 Coax
Holy Shat!
One man's trash is a true Spudder's treasure!
Golf Ball Cannon "Superna" ■ M16 BBMG ■ Pengun ■ Hammer Valve Airsoft Sniper ■ High Pressure .22 Coax
Holy Shat!
- MrCrowley
- Moderator

- Posts: 10078
- Joined: Fri Jun 23, 2006 10:42 pm
- Location: Auckland, New Zealand
- Been thanked: 3 times
Think he was just pointing out that the previous diagram he posted could easily be converted to a coaxial as it appeared the OP wasn't aware that it easily could; hence the reply " it's similar, I was just hoping to make it coax"Gun Freak wrote:Goat, that is a regular coax. No need to post a crappy diagram![]()
-
Goats spudz
- Specialist 4

- Posts: 458
- Joined: Tue Aug 02, 2011 12:31 pm
- Contact:
- MrCrowley
- Moderator

- Posts: 10078
- Joined: Fri Jun 23, 2006 10:42 pm
- Location: Auckland, New Zealand
- Been thanked: 3 times
@foilboy,
If you did decide to chuck in the check valve, you're going to get such poor flow it wont make much difference. Focus on making a small pilot volume, longer barrel or larger chamber than worry about the wasted air in the pilot
If you did decide to chuck in the check valve, you're going to get such poor flow it wont make much difference. Focus on making a small pilot volume, longer barrel or larger chamber than worry about the wasted air in the pilot
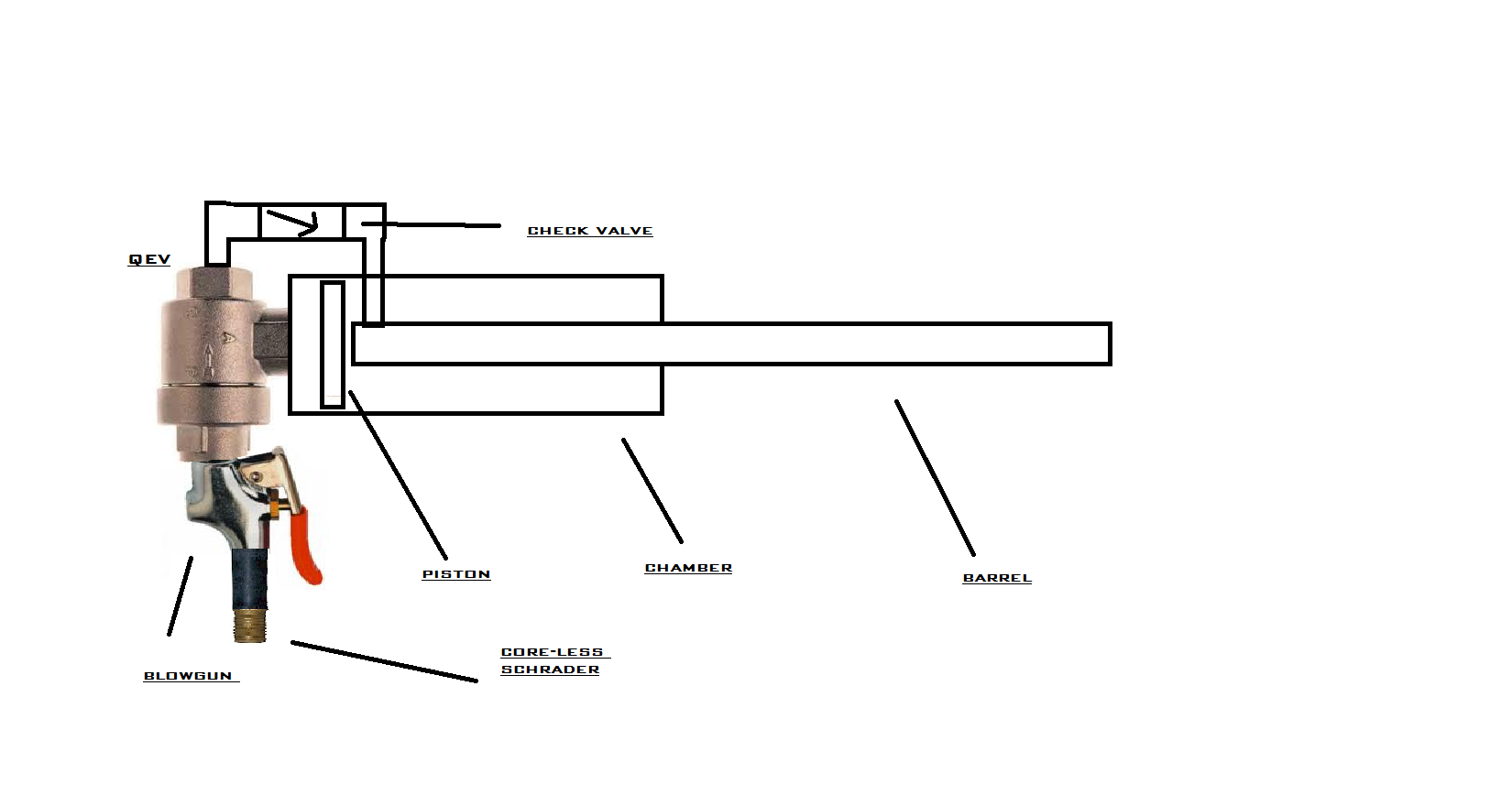
what if I were to add a check valve to the tee into the coax chamber so that air could only go in, and enlarged the piston pilot/QEV chamber area, while making an internal rear bumper that would stop the piston from traveling back too far, but still letting air pass through?
Something like this:
Something like this:
- Attachments
-
- Airgun Prototype.png (35.12 KiB) Viewed 4467 times
- MrCrowley
- Moderator

- Posts: 10078
- Joined: Fri Jun 23, 2006 10:42 pm
- Location: Auckland, New Zealand
- Been thanked: 3 times
That would be a horrible design, sorry
Get rid of this 'pilot exhausting in to the chamber' idea, it's not worth the hassle and I doubt it would show any noticeable increase in performance.
I also fail to see the reason for having the majority of the 'chamber' behind the piston, it would much rather be in front of the piston.
Like I said before, add more barrel or chamber if you have to. Not only is it easier to implement, performance should increase more noticeably. If your chamber is large enough, add barrel length. If you don't want to add more barrel/chamber, up the pressure.
Edit: The reason it is such a bad design (well, one of the reasons) is that the projectile will be half way down range by the time the pilot pressure has fed back in to the chamber.
Get rid of this 'pilot exhausting in to the chamber' idea, it's not worth the hassle and I doubt it would show any noticeable increase in performance.
I also fail to see the reason for having the majority of the 'chamber' behind the piston, it would much rather be in front of the piston.
Like I said before, add more barrel or chamber if you have to. Not only is it easier to implement, performance should increase more noticeably. If your chamber is large enough, add barrel length. If you don't want to add more barrel/chamber, up the pressure.
Edit: The reason it is such a bad design (well, one of the reasons) is that the projectile will be half way down range by the time the pilot pressure has fed back in to the chamber.
- mobile chernobyl
- Corporal 3


- Posts: 759
- Joined: Sun Dec 03, 2006 11:53 am
- Been thanked: 8 times
Needs MOAR Deadspace.
Move that piston assembly WAYYYYYY back, and put the check valve in between the first and second Tee's
Move that piston assembly WAYYYYYY back, and put the check valve in between the first and second Tee's
Create an account or sign in to join the discussion
You need to be a member in order to post a reply
Create an account
Not a member? register to join our community
Members can start their own topics & subscribe to topics
It’s free and only takes a minute
Sign in
-
- Similar Topics
- Replies
- Views
- Last post
-
- 19 Replies
- 6991 Views
-
Last post by Gun Freak
-
- 10 Replies
- 5335 Views
-
Last post by jackssmirkingrevenge
-
- 2 Replies
- 13745 Views
-
Last post by quinn whitsitt
-
- 3 Replies
- 1794 Views
-
Last post by Floyd
-
- 11 Replies
- 4024 Views
-
Last post by mark.f

