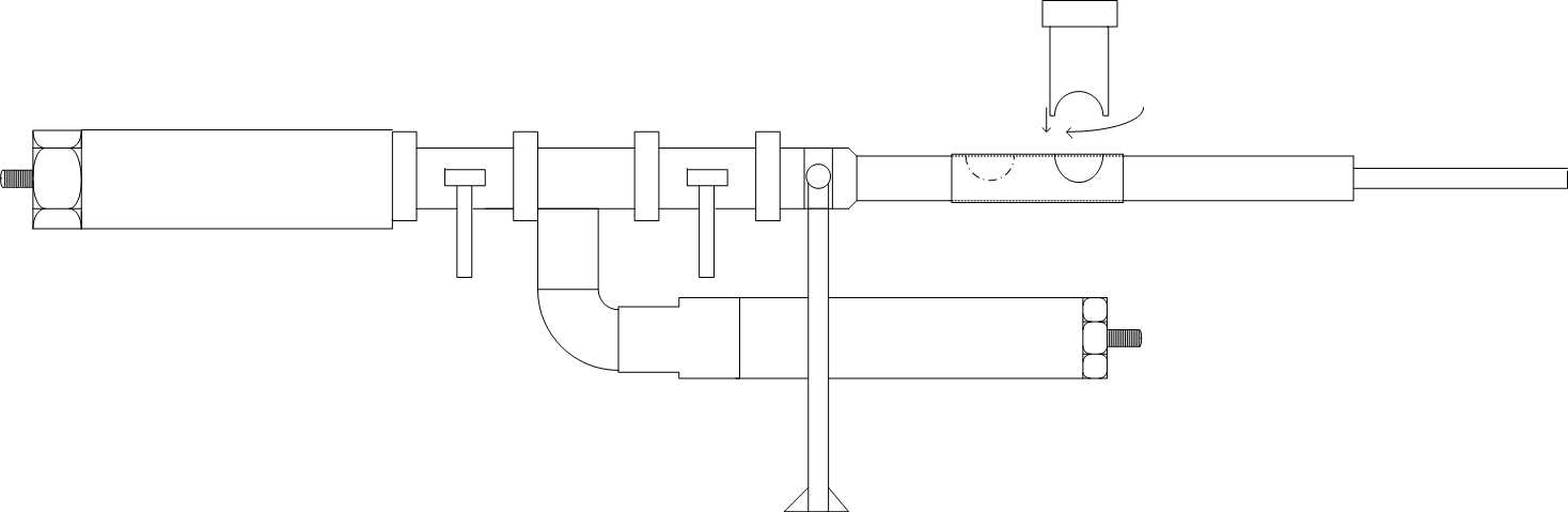
it can fire two shots or one big one
2 Shot cannon design.
-
curtis118118
- Private

- Posts: 3
- Joined: Mon Jan 12, 2009 10:10 am
-
raptorforce
- Specialist

- Posts: 137
- Joined: Wed Nov 26, 2008 2:18 am
it looks lie it will im not sure because your diagram is a bit hard to understand the handles which i think are ball valves.
-
curtis118118
- Private

- Posts: 3
- Joined: Mon Jan 12, 2009 10:10 am
the handels are ball valves
there are two. sorry about the rubbish diagram
You have a tank in the back and a tank underneath. I think you need to add a third ball valve to the neck of the underneath tank. That way you can use one or the other or both tanks to fire. Otherwise, firing the rear tank will attempt to refill the underneath tank as well as shoot the ammo poorly.
Can you explain your breech load? I assume the vertical thing is a stand..?..
Can you explain your breech load? I assume the vertical thing is a stand..?..
Create an account or sign in to join the discussion
You need to be a member in order to post a reply
Create an account
Not a member? register to join our community
Members can start their own topics & subscribe to topics
It’s free and only takes a minute
Sign in
-
- Similar Topics
- Replies
- Views
- Last post
-
- 2 Replies
- 1500 Views
-
Last post by DYI
-
- 14 Replies
- 4007 Views
-
Last post by Gun Freak
-
- 9 Replies
- 3654 Views
-
Last post by queensland spudder
-
- 15 Replies
- 4697 Views
-
Last post by SP00K
-
- 17 Replies
- 5691 Views
-
Last post by Major Collins


