Here's my idea for fire-mode selection for a piston or Q.E.V.-based launcher with a blow-forward bolt feeding mechanism. This circuit, I believe, will allow me to switch between fully-automatic operation of the valve and semi-automatic operation by simply flipping a switch, (which is actually two switches, because they are synchronized, probably by some sort of control cable).
Anyways, here's the diagram. I will explain everything under it.
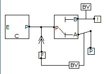
<div align="center"><img src="http://www.markfh11q.net/firecontrol.gif"></div>
Above are shown three views, separated by red spacers. The very top view shows the placement and connection of all of the valves. The box on the far left is a Q.E.V., (P for pilot, C for cylinder, E for exhaust). The next valve, going right, is the three-way two-position spring-return pushbutton firing valve. In these diagrams, the "P" would be the cylinder port of a three-way valve used to operate a cylinder, and A & B would be atmosphere and pressure, respectively. But, in this operation, the cylinder port is labeled "P" for clarity, (hopefully). The next, going right, is a 4-way, 2-position, 5-port toggle control valve. The last valve, going right, is a three-way two-position valve. This and the 4-way valve are synchronized.
The "F" is a flow regulator, the "P" is the pressure inlet, the "!" is a pop-off valve, (operating pressure determined by application), and the little arrows, of course, are a check valve.
The second and third views show the circuit in its two modes of operation. The second view is in semi-automatic operation mode, (non-cyclic), and here is what, (theoretically), happens:
Pressure enters through "P" and flows from A to P on the first 3-way and into the pilot side of the Q.E.V. When the 3-way firing valve is operated, pressure from "P" is shut off, pilot pressure flows from P to B in the first valve, P to A in the second valve, and then P to B, (atmosphere), in last 3-way. This cycles the Q.E.V. When the trigger is released, pressure flows back into the pilot side and the process can be repeated.
The third view depicts the circuit in fully-automatic, (cyclic), mode. This mode is less efficient overall, because pressure is still flowing into the pilot of the Q.E.V. as the pop-off is cycling the valve, (explained further below). I added the flow-regulator because it will help me adjust the cyclic rate. I know the higher the flow, the higher the cyclic rate, but the more lousy the performance. So, I can adjust the flow to an optimal amount.
Anyways, here's how it works in fully-automatic mode. Pressure enters through "P" and flows both into the pilot volume through the firing 3-way and then also through EA to A in the 4-way, where it goes from P to A in the last 3-way. It is then routed through the flow regulator, a check valve, and then into the pilot volume as well.
When the firing valve is operated, pressure no longer flows through the firing valve and into the pilot, but still flows the extended route, though the flow regulator, and into the pilot. When the firing valve is operated, pressure is also routed from P to B in the 4-way and to the pop-off, which operates whenever the system is filled to a certain pressure, cycles the Q.E.V., closes, pressure builds again, and the process repeats as long as the firing valve is held down.
That's the system I plan to work off of. As of the moment, I see no reason why it shouldn't work. There is one thing that could ruin the plan, though, so I guess that should be my first question.
Are there integral checks inside some of the more common process control valves that prevents pressure from flowing "backwards", (i.e. EA to A, EB to B, etc.)? If there are, then I've got to reconsider my plans.
Any other criticism is welcome. As some of you may know, these valves aren't cheap
Thanks in advance for the help.



