...the easy way!
I was sitting around thinking about how to use a camera flash to produce sparks as fast as you could pull the trigger, and came up to the common problem of the charge time for the big (220uF) photocapacitor.
So, what's the simple way to reduce this time?
220uF seemed overkill for what I was trying to do (provide a pulse of current to drive an ignition coil), so the obvious thing to do (for me) was to replace the capacitor.
I replaced the capacitor with a 0.01uF 400V metal film one, which produces much dimmer arcs through the flash tube when discharged, but charges very fast (to fast to bother measuring).
I still haven't used it to drive an ignition coil, just thought you'd like to see. Will update with performance when I do. Any ideas on the speed at which these metal film capacitors discharge compared to a photocap?
EDIT: I also don't know how much power is lost with this capacitor using the flash tube as a switch, but it should be easier to switch this capacitor than the bigger 220uF one, so I'll probably use some sort of MOSFET or a contact switch, depending.
Reducing Charging Time of Camera Flash Circuits
Sounds good, but I have serious doubts about whether a single cap will drive the ignition coil at all. I mean, touch one to your skin and somtimes it will sting, somtimes it won't even be felt. I'd recommend you put a bunch in parallel to increase the capacitance to a useful level. They will still charge fast, I've experimented with a bank of 7 or 8 and it was still charging pretty much instantly.mark.f wrote:...the easy way!
I was sitting around thinking about how to use a camera flash to produce sparks as fast as you could pull the trigger, and came up to the common problem of the charge time for the big (220uF) photocapacitor.
So, what's the simple way to reduce this time?
220uF seemed overkill for what I was trying to do (provide a pulse of current to drive an ignition coil), so the obvious thing to do (for me) was to replace the capacitor.
I replaced the capacitor with a 0.01uF 400V metal film one, which produces much dimmer arcs through the flash tube when discharged, but charges very fast (to fast to bother measuring).
I still haven't used it to drive an ignition coil, just thought you'd like to see. Will update with performance when I do. Any ideas on the speed at which these metal film capacitors discharge compared to a photocap?
EDIT: I also don't know how much power is lost with this capacitor using the flash tube as a switch, but it should be easier to switch this capacitor than the bigger 220uF one, so I'll probably use some sort of MOSFET or a contact switch, depending.
I believe from what I've read from others on this forum (jimmy101 or somthing like that, I think?) who said these little film caps have incredibly low internal resistances, and super fast discharge rates. This makes sense when you think about it, as they need to use their minimal capacitance to drive a tiny hv step-up transformer well enough to ionize the flash tube.
I wonder how much deeper the ocean would be without sponges.
Right now I'm having amnesia and deja vu at the same time. I think I've forgotten this before.
Add me on msn!!! insomniac-55@hotmail.com
Right now I'm having amnesia and deja vu at the same time. I think I've forgotten this before.
Add me on msn!!! insomniac-55@hotmail.com
- mark.f
- Sergeant Major 4


- Posts: 3643
- Joined: Sat May 06, 2006 11:18 am
- Location: The Big Steezy
- Has thanked: 58 times
- Been thanked: 62 times
- Contact:
Well, a single cap will drive an ignition coil without modifying the flash board.Insomniac wrote:Sounds good, but I have serious doubts about whether a single cap will drive the ignition coil at all. I mean, touch one to your skin and somtimes it will sting, somtimes it won't even be felt. I'd recommend you put a bunch in parallel to increase the capacitance to a useful level. They will still charge fast, I've experimented with a bank of 7 or 8 and it was still charging pretty much instantly.
I really don't have the ESR for the small capacitor at the moment, so I don't have an idea of the discharge time, but I think it should be able to drive a normal ignition coil, but I need to test that.
- Technician1002
- Captain

- Posts: 5189
- Joined: Sat Apr 04, 2009 11:10 am
For a hint, look up some schematics online for the value of the capacitor used in Capacitor Discharge Ignition Systems. 0.01 uF is a little on the small side. Typical sizes are 0.5 to 2.0 uF depending on the voltage used. A 2 uF will work well at the typical disposable flash camera charge voltages. Do not use a standard electrolytic for this. They have too much series resistance (ESR) so either use a flash cap (made for the pulse) or use a polyester, mylar, or other low ESR cap. An SCR is often used for the discharge trigger on those.
For spark length, that is determined by the peak voltage applied. A camera flash unit typically runs 160 Volts and a CDI in a car is often 400 Volts or more. With 2 uF, you should get reasonable sparks with plenty of snap, but the initial strike distance will be limited.
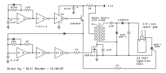
This schematic shows a typical circuit for a home built ignition. Use the HV side and the SCR to fire the coil. Use the pre built flash for the source of the high voltage. Do not use the flashtube as a trigger device. It dumps a lot of the power as light that you want in the spark instead.
Flashtubes have an on resistance.
For spark length, that is determined by the peak voltage applied. A camera flash unit typically runs 160 Volts and a CDI in a car is often 400 Volts or more. With 2 uF, you should get reasonable sparks with plenty of snap, but the initial strike distance will be limited.
This schematic shows a typical circuit for a home built ignition. Use the HV side and the SCR to fire the coil. Use the pre built flash for the source of the high voltage. Do not use the flashtube as a trigger device. It dumps a lot of the power as light that you want in the spark instead.
Flashtubes have an on resistance.
- Attachments
-
- Typical home built CDI circuit
- cdi.gif (4.74 KiB) Viewed 7094 times
I use 220nF caps myself. Charges very fast using one or two fresh AAA or AA batteries.
Originally I tried electrolytic because my circuits are based on flash camera boards not internet CDI designs but they are far far too big. Takes forever to charge and eats batteries. Sparks generated are greatly in excess of needed energy too.
Since what I actually made was a small but crude and uncontrolled CDI system what is more measurable is the rate of sparks which is aroundabout 20/second and drops with battery charge.
Think I posted a few Youtube videos of my ignition packs. Here's the one I made buzzing along happily:
[youtube][/youtube]
Battery powered grill ignition wossits are slower and have a possibly noticeable chargeup time but then again they are also much more efficient.
Originally I tried electrolytic because my circuits are based on flash camera boards not internet CDI designs but they are far far too big. Takes forever to charge and eats batteries. Sparks generated are greatly in excess of needed energy too.
Since what I actually made was a small but crude and uncontrolled CDI system what is more measurable is the rate of sparks which is aroundabout 20/second and drops with battery charge.
Think I posted a few Youtube videos of my ignition packs. Here's the one I made buzzing along happily:
[youtube][/youtube]
Battery powered grill ignition wossits are slower and have a possibly noticeable chargeup time but then again they are also much more efficient.
- mark.f
- Sergeant Major 4


- Posts: 3643
- Joined: Sat May 06, 2006 11:18 am
- Location: The Big Steezy
- Has thanked: 58 times
- Been thanked: 62 times
- Contact:
Thanks hotwired, now I think the flash-based circuitry I have in mind is still viable.
So, to make sure, all you did (besides the obvious change in circuitry to repeat sparks), was replace the large photocap with a 220nF one?
So, to make sure, all you did (besides the obvious change in circuitry to repeat sparks), was replace the large photocap with a 220nF one?
Pretty much yes.
The replacement cap is still about the same physical size as the electrolytic but only has ~ 1/500 of the capacitance (100-120uF vs 0.22uF/220nF)
I'm using metal foil/metallised ones by the way.
The replacement cap is still about the same physical size as the electrolytic but only has ~ 1/500 of the capacitance (100-120uF vs 0.22uF/220nF)
I'm using metal foil/metallised ones by the way.
- mark.f
- Sergeant Major 4


- Posts: 3643
- Joined: Sat May 06, 2006 11:18 am
- Location: The Big Steezy
- Has thanked: 58 times
- Been thanked: 62 times
- Contact:
That's the type I replaced mine with.
Also, I looked on UKSGC, but couldn't find many details on your circuit. Looks pretty interesting, though. I also looked around for bug zappers and plasma globes, but couldn't find any.
Also, I looked on UKSGC, but couldn't find many details on your circuit. Looks pretty interesting, though. I also looked around for bug zappers and plasma globes, but couldn't find any.
You can't find what I don't post 
Also, ignore any youtube clips which suggest making tasers/stunguns from bugzappers and plasma balls. I've yet to see one which isn't garbage. I further believe this to be the case because in my own testing I tried both of those avenues myself. Not enough worthwhile components to bother with and the circuit boards/components aren't usually going to put up with being forced above their spec.
Disposable cameras are the easiest base to start from.
There are some very good other highish voltage circuits around but I've yet to see a better one which runs on 1x AAA battery and can stay on for half an hour (I have a recording somewhere of that but it's rather boring).
In fact the better ones I have seen tend to be on much larger battery packs or on lead acids because they scoff current like nobodies business. If you left them on for half an hour you'd probably melt something.
I simplified it as much as possible, I could make one with a flash camera, a new capacitor and an ignition coil in about 15 mins if I had the test leads, battery pack and a soldering iron ready.
The basic circuit is the one I set up in another clip:
[youtube][/youtube]
Charging board whacks up the voltage to pump up a capacitor (plug in the new capacitor).
When the voltage in the cap is high enough then it jumps the small gap and completes a circuit for the capacitor to discharge through the ignition coil (basic wiring).
Simples
A lot of cheap stun guns do just that, but they use two strips of crossed metal as the primary spark gap. Either way it has to be a very small gap, just enough for a few hundred volts to hop across. Much less than 1mm.
Ignore the numbers, after 3V the rest is... not necessarily... correct.
With my final design (which doesn't exist until I rebuild the original in the sparkdemo which I burnt out) it probably can do the *coff*advertised*coff* numbers but only with a coil upgrade.
The mini coils I have can't do that kind of voltage. Partly because of what they are/ how I recovered them/how they can/can't be further insulated. Whatever. A lot easier to get high voltage with an ignition coil the size of a large beer can than one 2/3 the size of a C battery.
Also, ignore any youtube clips which suggest making tasers/stunguns from bugzappers and plasma balls. I've yet to see one which isn't garbage. I further believe this to be the case because in my own testing I tried both of those avenues myself. Not enough worthwhile components to bother with and the circuit boards/components aren't usually going to put up with being forced above their spec.
Disposable cameras are the easiest base to start from.
There are some very good other highish voltage circuits around but I've yet to see a better one which runs on 1x AAA battery and can stay on for half an hour (I have a recording somewhere of that but it's rather boring).
In fact the better ones I have seen tend to be on much larger battery packs or on lead acids because they scoff current like nobodies business. If you left them on for half an hour you'd probably melt something.
I simplified it as much as possible, I could make one with a flash camera, a new capacitor and an ignition coil in about 15 mins if I had the test leads, battery pack and a soldering iron ready.
The basic circuit is the one I set up in another clip:
[youtube][/youtube]
Charging board whacks up the voltage to pump up a capacitor (plug in the new capacitor).
When the voltage in the cap is high enough then it jumps the small gap and completes a circuit for the capacitor to discharge through the ignition coil (basic wiring).
Simples
A lot of cheap stun guns do just that, but they use two strips of crossed metal as the primary spark gap. Either way it has to be a very small gap, just enough for a few hundred volts to hop across. Much less than 1mm.
Ignore the numbers, after 3V the rest is... not necessarily... correct.
With my final design (which doesn't exist until I rebuild the original in the sparkdemo which I burnt out) it probably can do the *coff*advertised*coff* numbers but only with a coil upgrade.
The mini coils I have can't do that kind of voltage. Partly because of what they are/ how I recovered them/how they can/can't be further insulated. Whatever. A lot easier to get high voltage with an ignition coil the size of a large beer can than one 2/3 the size of a C battery.
Last edited by Hotwired on Fri Apr 23, 2010 10:50 pm, edited 3 times in total.
- mark.f
- Sergeant Major 4


- Posts: 3643
- Joined: Sat May 06, 2006 11:18 am
- Location: The Big Steezy
- Has thanked: 58 times
- Been thanked: 62 times
- Contact:
That's neat. I assumed that the ~300 volts from the cap couldn't jump any sized gap. But I guess it's possible.
Thanks for the info. I'll definitely be awake late tonight for sure.
Thanks for the info. I'll definitely be awake late tonight for sure.
Good luck with getting the primary spark gap set up, it has to be infuriatingly small
Also your points may have a habit of oxidising and corroding. Not much but when your spark gap can justabout be seen with a magnifying glass you might find it fails after some seconds of runtime.
Good enough for proof of concept though
Also your points may have a habit of oxidising and corroding. Not much but when your spark gap can justabout be seen with a magnifying glass you might find it fails after some seconds of runtime.
Good enough for proof of concept though
- jimmy101
- Sergeant Major 2


- Posts: 3210
- Joined: Wed Mar 28, 2007 9:48 am
- Location: Greenwood, Indiana
- Has thanked: 7 times
- Been thanked: 18 times
- Contact:
Replacing the 120uF cap with a smaller cap is well know in the "ghetto high speed photo world". With the correct cap you can convert the flash into a blinker, though at much lower light intensities.
Another thing to consider is to reduce the resistor between the main cap and the trigger cap. It is typically a megaohm or two and with a 0.2uF trigger cap it takes roughly a second to recharge the trigger cap after firing.
Of course, if you aren't using the trigger cap then you don't care...
If the trigger cap is 0.2uF and charged to the typical 300V then it, all by itself, is about 10mJ of energy. It only takes a half a mJ or so to ignite propane in air at 1 ATM.
Another thing to consider is to reduce the resistor between the main cap and the trigger cap. It is typically a megaohm or two and with a 0.2uF trigger cap it takes roughly a second to recharge the trigger cap after firing.
Of course, if you aren't using the trigger cap then you don't care...
If the trigger cap is 0.2uF and charged to the typical 300V then it, all by itself, is about 10mJ of energy. It only takes a half a mJ or so to ignite propane in air at 1 ATM.

- Technician1002
- Captain

- Posts: 5189
- Joined: Sat Apr 04, 2009 11:10 am
Just an FYI, come camera flash units are single shot and have to be manually charged between shots and some auto recharge between shots. It is a good idea to remove the battery when discharging the capacitor to prevent it from charging again if you want to work on the circuit.
- mark.f
- Sergeant Major 4


- Posts: 3643
- Joined: Sat May 06, 2006 11:18 am
- Location: The Big Steezy
- Has thanked: 58 times
- Been thanked: 62 times
- Contact:
@Technician1002
I buy cameras new and remove the battery before I even open them all the way up. I short the leads once and I'm good up until I solder out the big capacitor. The charging switches on my circuits are going to be soldered closed so that switching the power supply to the board will charge/discharge the capacitor.
@Jimmy101
Now that you mention it, it might be feasible to simple replace the 120uF photocap with the smaller trigger cap, instead of ordering another capacitor (Radioshack doesn't have the best selection in metal film).
@Hotwired
I was thinking two brass nuts on a nylon bolt, adjusted with a feeler gauge. I'm also looking into a solid-state solution but that may be a while...
EDIT: Does anybody think a Zener diode would work as a spark-gap replacement?
EDIT: Nevermind. Removed image.
I buy cameras new and remove the battery before I even open them all the way up. I short the leads once and I'm good up until I solder out the big capacitor. The charging switches on my circuits are going to be soldered closed so that switching the power supply to the board will charge/discharge the capacitor.
@Jimmy101
Now that you mention it, it might be feasible to simple replace the 120uF photocap with the smaller trigger cap, instead of ordering another capacitor (Radioshack doesn't have the best selection in metal film).
@Hotwired
I was thinking two brass nuts on a nylon bolt, adjusted with a feeler gauge. I'm also looking into a solid-state solution but that may be a while...
EDIT: Does anybody think a Zener diode would work as a spark-gap replacement?
EDIT: Nevermind. Removed image.
Create an account or sign in to join the discussion
You need to be a member in order to post a reply
Create an account
Not a member? register to join our community
Members can start their own topics & subscribe to topics
It’s free and only takes a minute
Sign in
-
- Similar Topics
- Replies
- Views
- Last post
-
- 11 Replies
- 5977 Views
-
Last post by saefroch
-
- 11 Replies
- 2969 Views
-
Last post by ammosmoke
-
- 2 Replies
- 1638 Views
-
Last post by noname
-
- 22 Replies
- 8604 Views
-
Last post by Flying_Salt
-
- 9 Replies
- 2646 Views
-
Last post by koolaidman



