Flamethrower design

Meaningful discussion outside of the potato gun realm. Projects, theories, current events.
PyroDude80
Private
Private
Posts: 11
Joined: Wed May 30, 2007 7:45 pm

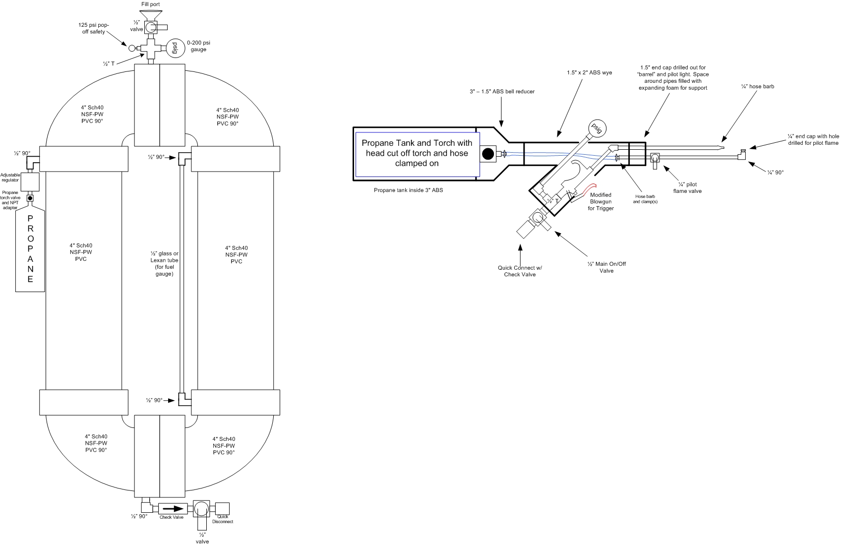
This is a rough sketch of my design for a flame thrower. It's made of PVC and brass parts and fittings, and will be pressurized with propane.

First, a disclaimer. This isn’t the normal legal mumbo jumbo, so please read it. The whole thing.

This drawing and parts list is offered for educational, informative, curiosity-quenching purposes only, and is NOT intended to be used for anything remotely illegal.
Neither the author(s) nor the owner(s) of the website this document are posted on take any accountability or responsibility for anything you may do with this document.
By reading any further, you're acknowledging your consent to the above terms.

This document assumes you have some experience with building things, such as potato cannons, airsoft guns, R/C, or other hands/on, mechanical experience. You need to understand basic gas laws (such as what an oxidizer is, what upper and lower explosive limits are, etc….). You also need to know how to solvent weld PVC properly, and how to drill/tap for a fitting.

If you do not understand basic gas laws and PVC construction, please don’t attempt to build something resembling this. The community does not want to see “15-year-old goes out in a fireball attempting to build a home made flamethrower” on the evening news. It gives the rest of us a bad rap. So, in this document, I’m not going to baby-step you through anything. You’re expected to understand the basics, and if you don’t, you shouldn’t be attempting this.


The basic principal of a flamethrower is similar to an industrial-strength super-soaker. Pressurize a fuel (we’ll be using denatured alcohol) with a non-oxidizing or inert gas, and light it on it’s way out the “barrel”.

This drawing should be reasonably self-explanatory.

In this design, the fuel chamber is pressurized with propane. Pressurizing the fuel chamber with a flammable gas may seem counter-intuitive to some people, but it’s actually a safety feature. The upper explosive limit of propane is just over 10.0%. If there’s more than, say, 20% propane in any given atmosphere (Such as the inside of our fuel chamber), a spark could not ignite it – there’s not enough oxygen (or another oxidizer) to support combustion. Pressurizing our chamber with propane up to 60+ psi ensures there’s not enough oxygen inside the chamber to allow combustion. To further improve safety, check valves and pressure gauges are installed in both the tank and the “gun”, along with a fuel gauge and pressure pop-off safety valve on the tank. Additionally, using propane is more convenient than using CO2 or another inert gas, because when your propane tank runs out, you can just grab a new one from the hardware store for $3 (You’ll want to stock up….). With CO2, you’d have to go to a paintball store to get it refilled all the time.

MAKE SURE TO STOP FIRING when pressure starts to get low (below, say, 20psi) or when fuel runs out. Trying to continue firing on low pressure or an empty fuel tank could create conditions that could support a back flash up the hose and into the tank, although this is very unlikely.

DO NOT use any DWV (drain, waste, vent) parts for this device. NSF-PW, pressure-rated PVC ONLY. MAKE SURE to solvent weld (prime and glue) the pipe and fittings properly. Your life could literally depend on the air-tightness of your solvent welds. If you don’t know how, Google “how to solvent weld” and read up on it.

Short pieces of pipe are used to connect the 4” 90˚ pieces. The sections of 4” should be long enough to completely bottom-out in the fittings.

Pretty much all of the small parts here are going to be ½” brass fittings. They’re reasonably cheap and widely available. Anywhere you need to insert a brass fitting into the PVC, do so where a pipe and fitting overlap (where there are two layers of PVC. This gives the threads more to grab onto, and reduces the chance of cracks, etc….) Carefully drill and tap the hole, and use some epoxy on the threads to be sure. Again, your life could potentially depend on the air-tightness of your work.

The fuel gauge is simply a lab-type Pyrex glass or Lexan tube that runs inside the oval tank to allow you to see the fuel level. Make sure the tube you get can handle AT LEAST 125psi of pressure and preferably closer to 200.

The propane system is simple. You’ll need a propane tank adapter, like this: http://www.bcvids.com/store/product_inf ... ucts_id=39 and an adjustable regulator, which you should be able to find in any hardware store with the air compressor stuff. For the pilot light, you’ll just need a regular, $8 benzomatic propane torch.

Set the regulator to around 90psi. Play with the pressure to see what works best. Keep it under 120 (that pop-off safety valve will go off at 125….) and above 60 for sure. Higher is probably better.

The entire device should be pressure-tested using water (super-soaker style) several times up to 100psi before loaded with actual fuel. Leave it pressurized with water overnight to make sure it holds the pressure. If not, find the leaks and seal them with industrial-strength epoxy.

When selecting a fuel, make sure you use something that WILL NOT corrode or react badly to/with PVC. I would highly suggest filling a small section of PVC pipe with an end cap on one end with your intended fuel and leaving it overnight to test to see if it corrodes the PVC at all. If it does, obviously, do not put it in your tank.
Denatured alcohol is the fuel I use. It’s kind of expensive but works great.

If you want to backpack-mount the tank, just find an old metal-framed hiking pack and use hose clamps to attach it.

DON’T GET YOURSELF ARRESTED, START A FOREST FIRE, OR DO ANYTHING ELSE STUPID!!!

Here's the tank:
Image

Here's the "gun":
Image

If you have any questions let me know.
User avatar
Pete Zaria
Corporal 5
Corporal 5
Posts: 954
Joined: Fri Mar 31, 2006 6:04 pm
Location: Near Seattle, WA

Welcome to Spudfiles.

Very nice design. Did you do those diagrams in Msft Visio?

A few questions.

What size pipe and fittings are you using for the "gun" part?

What else, besides denatured alcohol, would make a good fuel for this? Would diesel be safe or would it eat the PVC?

How long of continuous operation can you get on one fill-up before you run out of fuel or pressure?

Awesome design, thanks for posting a diagram - it's long overdue here. I hope you stick around.

Peace,
Pete Zaria.
PyroDude80
Private
Private
Posts: 11
Joined: Wed May 30, 2007 7:45 pm

Pete,

Thanks. Yeah, they're done in visio.

I use 1/2" for the quick connect, ball valve, and T, and 1/4" for everything else on the gun. The actual tip of the "barrel" is a hose barb. The propane pilot light tip is an end cap with a teeny hole drilled for the pilot light.

I have not yet played with any other fuels. Can anyone suggest some?

It'll run I'm guessing about 6-10 minutes of continuous use but I've never just sat there and emptied the tank on it. It's more fun to use in short bursts and sprays.
User avatar
zeigs spud
Corporal 2
Corporal 2
Posts: 657
Joined: Tue Apr 04, 2006 10:39 pm

OMFG!!! someone who knows throwers!!!! lol :D

welcome to S.F. and nice desighen.

fuels-- anything non carrosive yet flamable is good, alc. denat is always good n te 80-90%
PyroDude80
Private
Private
Posts: 11
Joined: Wed May 30, 2007 7:45 pm

Here's a higher resolution diagram with more labels.

By the way, the plastic pipe on the "gun" part is just "furniture", so any kind of pipe will do (I use ABS cause I have a lot of it laying around). The "barrel" and "pilot" tubes are 1/4".
Attachments
FLT2.jpg
PyroDude80
Private
Private
Posts: 11
Joined: Wed May 30, 2007 7:45 pm

Here's the parts list, as promised:

Tank - ALL PVC MUST BE PRESSURE RATED NSF-PW!!!

4x 4" Sch40 90-degree NSF-PW
5ft 4" sch40 NSF-PW PVC pipe

4x brass 1/2" 90 degree, male threads on one side, femal threads on the other
7x brass 1/2" close nipple
1x brass 1/2" 4-way T
1x 1/2" - 1/4" reducer bushing
1x 1/4" 0-200 psi pressure gauge
1x 1/2" 125-psi pop-off safety (1/4" would work but 1/2" is prefered. if you use 1/4", you need another 1/2" - 1/4" reducer bushing)
1/2" - 1" reducer bushing (used as funnel for fill valve)
2x 1/2" brass ball valve
1x 1/2" brass check valve
1x 1/2" quick-connect (male and female)
1x adjustable regulator
1x propane tank adapter ( http://www.bcvids.com/store/product_inf ... ucts_id=39 )
1x 1/2" pyrex glass or lexan tube (try lab supply stores, stores that specialize in plastic parts, or ebay)
benzomatic propane canisters (get several....)

"Gun"
Plastic parts here don't hold any pressure, so any kind (DWV, ABS, whatever) will do. I like ABS, it's cheap, and it's black so you don't need to paint it :)

Housing:
1ft 3" (propane tank holder)
1x 3" - 1.5" bell reducer
1x 1.5" x 2" wye

Internals:
1x 1/2" quick connect set (male and female)
1x 1/2" brass check valve
1x 1/2" ball valve
1x 1/2" x 1/4" Tee (the one right before the blowgun, to hook up the pressure gauge)
2x 1/4" brass 90 degree
1x 1/4" brass nipple (for mounting gauge on. length depends on "stock" size)
1x 1/4" 0-200 psi gauge
1x blowgun
1x 1/4" nipple (blowgun to 45 degree piece)
1x 1/4" 45 degree brass peice (these are hard to find at hardware stores - try speciality plumbing supply stores or online)
1x 1/4" close nipple
1x 1/4" end cap
2x" 1/4" hose barb
4x hose clamps
2ft 1/4" pressure-rated hose (needs to be able to take 125+ psi, for the pilot light)
1x 1/4" ball valve (pilot light control valve)
brass/copper pipe for "barrel" and pilot light tube, length to taste

Misc. supplies and tools:

PVC primer and glue (make sure it's reasonably fresh, and the right kind for the pipe you're using)
Sand paper (for rouging up the PVC fittings a bit before gluing them)
Teflon tape (for the brass fittings and pipe)
Wrenches (for screwing together the brass fittings and pipe)
High-strength epoxy
Expanding foam

1/2" tap and die set
drill bits
drill
rubber mallet (for tapping plastic fittings into place)
screwdriver(s)

air compressor or bike pump and a way to connect it to the tank for pressure testing

For cutting pipe, there are lots of ways to go about it - an actual pipe cutter (like this: http://www.ridgid.com/Tools/Heav-Duty-P ... /index.htm ) is best but one of these that can do 4" pipe is expensive as crap. A table saw is the next best bet - just mark where you want to cut, set the blade to the appropriate depth, put one end against the fence, and turn the pipe slowly on the table saw. If you don't have a table saw, you can cut the pipe with a hack saw, but it's very difficult to get a perfectly straight cut. Smooth it out as best you can with a file and/or sandpaper.
User avatar
benstern
Corporal 5
Corporal 5
Posts: 908
Joined: Wed Sep 21, 2005 8:24 pm

uhhh.... you don't want a pressure pop off in a flamethrower. The last thing you want is fuel coming out the side while using it. anyways, propane can't reach a high enough pressure to cause worry if you are using pressure rated pipe and proper solvent cementing. also, just use gasoline it is cheap and safe to use with pvc pipe.

Also, why worry about backflash if it is pressure rated?

Your fuel gauge should be made from clear plastic tubing... cheaper and can take the pressure. Make it a "loop" with an elbow and nipple at the bottom of the chamber and one at the top, then attach the hose with clamps and make sure you pressure test it. At least that is what i did on my flamethrower...

Don't need a regulator.. just rely on propane vapor pressure tables. As I stated pressure rated pvc can take propane's pressure.

You never mention Teflon tape but instead recommend epoxy which is a poor choice.

you know some stuff but you are also retarded about other stuff.

how long are the 4" pipes?

You obviously did not consult my building supply list or you have known there are cheaper places to get propane throwaway adapters.
http://www.freewebtown.com/flyingsloths ... opaneadapt
PyroDude80
Private
Private
Posts: 11
Joined: Wed May 30, 2007 7:45 pm

Benstern,

The 125-psi pop-off should never need to open. With a propane regulator (which I know is not required but allows better control over pressure), the pressure in the tank should never go above 100psi. Use a 150psi pop-off instead if you're worried about that happening.

I know that since it's pressurized with propane and the tank is all NSF-PW, there's almost zero chance of backflash, and if it DID happen, odds are nothing would fail violently.
But since we're talking about putting a bunch of PVC parts pressurized with flammable gas and fuel on our backs, safety is my #1 concern. That's why I use the check valves, and etc...

Your idea for using plastic tubing instead of glass/pyrex/plastic for the sight tube is a good idea for those that might have trouble finding other parts. I can get Lexan tubing cheap from a place called Tap Plastics, so I just use that. If that wasn't available, I'd use your idea.

I do indeed mention Teflon tape... read carefully. However, I also put some epoxy on the very tip of the threads when inserting a fitting into tapped PVC. Epoxy is also very useful for many other things....

The 4" pipes are as long as you want to make them and still have them comfortably fit in a backpack. I used ones about 24" on each side, of course with short sections of 4" between the 90 degree pieces.

I wasn't necessarily suggesting buying the propane adapter there, just giving an example of one. But it's really not much more expensive than anywhere else... If someone wanted to, they could also just use a short piece of hose, a hose barb, and some clamps instead of the adapter...

May I ask what I'm "retarded" about?
User avatar
ammosmoke
Sergeant
Sergeant
Posts: 1011
Joined: Wed Sep 27, 2006 10:57 am

Well, propane is only about 70-80 psi, so having that valve shouldn't be a problem. Backflash probably wouldn't do anything, but then again, it may render your flamethrower useless due to the small size of the nozzle. So, as long as the valve only pops when you have backflash, then your good.

Instead of using foam, I would have put an end cap, with holes drilled through it for the nozzle and pilot light. Then, I would have sealed it with silicone caulk.

EDIT: Oh yeah, and backflash would only happen when your fuel tank is almost empty anyway.
Last edited by ammosmoke on Thu May 31, 2007 7:08 pm, edited 1 time in total.
User avatar
benstern
Corporal 5
Corporal 5
Posts: 908
Joined: Wed Sep 21, 2005 8:24 pm

How many spudguns have you made?
more importantly, how much experience do you have with pvc and pressure and propane?

back flashes in a flamethrower pressurized with propane are physically impossible. And like I said... even if it somehow did happen magically, you are in no danger. (unless if you have a pop off valve which will eject burning gases and liquids) It would actually be to your advantage, as it would add pressure to the flamethrower effectively recharging it.

btw my flamethrower uses two 5 foot sections of 4" pvc pipe for the chambers. about 3.8 gallon capacity. :twisted:
PyroDude80
Private
Private
Posts: 11
Joined: Wed May 30, 2007 7:45 pm

ammosmoke wrote:Well, propane is only about 70-80 psi, so having that valve shouldn't be a problem. Backflash probably wouldn't do anything, but then again, it may render your flamethrower useless due to the small size of the nozzle. So, as long as the valve only pops when you have backflash, then your good.

Instead of using foam, I would have put an end cap, with holes drilled through it for the nozzle and pilot light. Then, I would have sealed it with silicone caulk.

EDIT: Oh yeah, and backflash would only happen when your fuel tank is almost empty anyway.
Actually propane pressure is 100% dependent on temperature: http://www.engineeringtoolbox.com/propa ... _1020.html
At 70F, propane is around 110psi. On that note, a 150-psi pop-off would be a better bet than a 125...

You're right, backflash could only occur when the tank is almost completely empty. Even in that case, the maximum pressure generated by such a combustion should be well under 100psi, so the odds of a catostrophic failure are very low.

The silicone caulk idea isnt bad. The expanding foam is just to keep the "barrel" and pilot light tubes still and steady, anything similar would work.

benstern wrote:How many spudguns have you made?
more importantly, how much experience do you have with pvc and pressure and propane?

btw my flamethrower uses two 5 foot sections of 4" pvc pipe for the chambers. about 3.8 gallon capacity. :twisted:
I've built 3 spudguns, two combustions and a pneumatic. I've also helped a lot of friends build spudguns and flamethrowers. This will be the second generation of flamethrower I built. The first one lacked a fuel gauge and pilot light system, and was not very portable. Assuming everyone likes this design, I'll be building it this summer.

I read a lot and have studied physics and chemistry enough to understand what I'm talking about (I'm not pretending to be an expert, but I do think I'm capable and competent enough to build this).
I'm also a safety freak (despite being an adrenaline junkie...) and I tend to over-design and over-test everything I build before I put myself in a situation of potential danger.

Still, can I ask what you think I'm being a "retard" about?
User avatar
A-98
Corporal 5
Corporal 5
Posts: 921
Joined: Thu Apr 27, 2006 7:41 pm
Location: Santa Barbara, CA

um, may i point out that your tank drawing are not pressure rated? you say they are, but thats more un-pressure rated than a panda. poor things cant handle stress.... :lol:
There are rules, and then there are hundred dollar bills.
PyroDude80
Private
Private
Posts: 11
Joined: Wed May 30, 2007 7:45 pm

A-98 wrote:um, may i point out that your tank drawing are not pressure rated? you say they are, but thats more un-pressure rated than a panda. poor things cant handle stress.... :lol:
It's just a diagram done in Visio, drawn mostly by hand. I say in the instructions to use NOTHING but pressure-rated NSF-PW sch40 PVC for the tank. I suppose I didn't draw the sockets deep enough?

Please keep the ideas, thoughts, comments, and criticisms coming! It helps a lot, guys.
User avatar
benstern
Corporal 5
Corporal 5
Posts: 908
Joined: Wed Sep 21, 2005 8:24 pm

general lack of common sense. the back flash/regulator/pop-off valve bit showed some of it. As did the fuel level gauge made of glass.
User avatar
fastcannonman
Private 4
Private 4
Posts: 66
Joined: Wed May 30, 2007 10:38 pm

u realy know how to make a good flamethrower. what type of torch bottle are you using. do not use a torch canaster if its older then 5 years because some do not have good reslese falves, at least thats what this sight says. www.flmthr.com/odtorchuusage
Post Reply

Create an account or sign in to join the discussion

You need to be a member in order to post a reply

Create an account

Not a member? register to join our community
Members can start their own topics & subscribe to topics
It’s free and only takes a minute

Register

Sign in

  • Similar Topics
    Replies
    Views
    Last post
  • help with flamethrower design
    by JDP12 » » in Off-Topic Hobbies
    17 Replies
    6227 Views
    Last post by Panzerfaust
  • Flamethrower!
    by Spyider » » in General Cannon Discussion
    49 Replies
    12657 Views
    Last post by sgort87
  • Flamethrower help.
    by mik3v » » in Off-Topic Hobbies
    16 Replies
    7947 Views
    Last post by pizlo
  • Flamethrower!
    by huse_spud » » in Off-Topic Hobbies
    31 Replies
    11745 Views
    Last post by singularity
  • Exhaust Flamethrower
    by Urban Ninja » » in Off-Topic Hobbies
    5 Replies
    1992 Views
    Last post by sergeantspud2